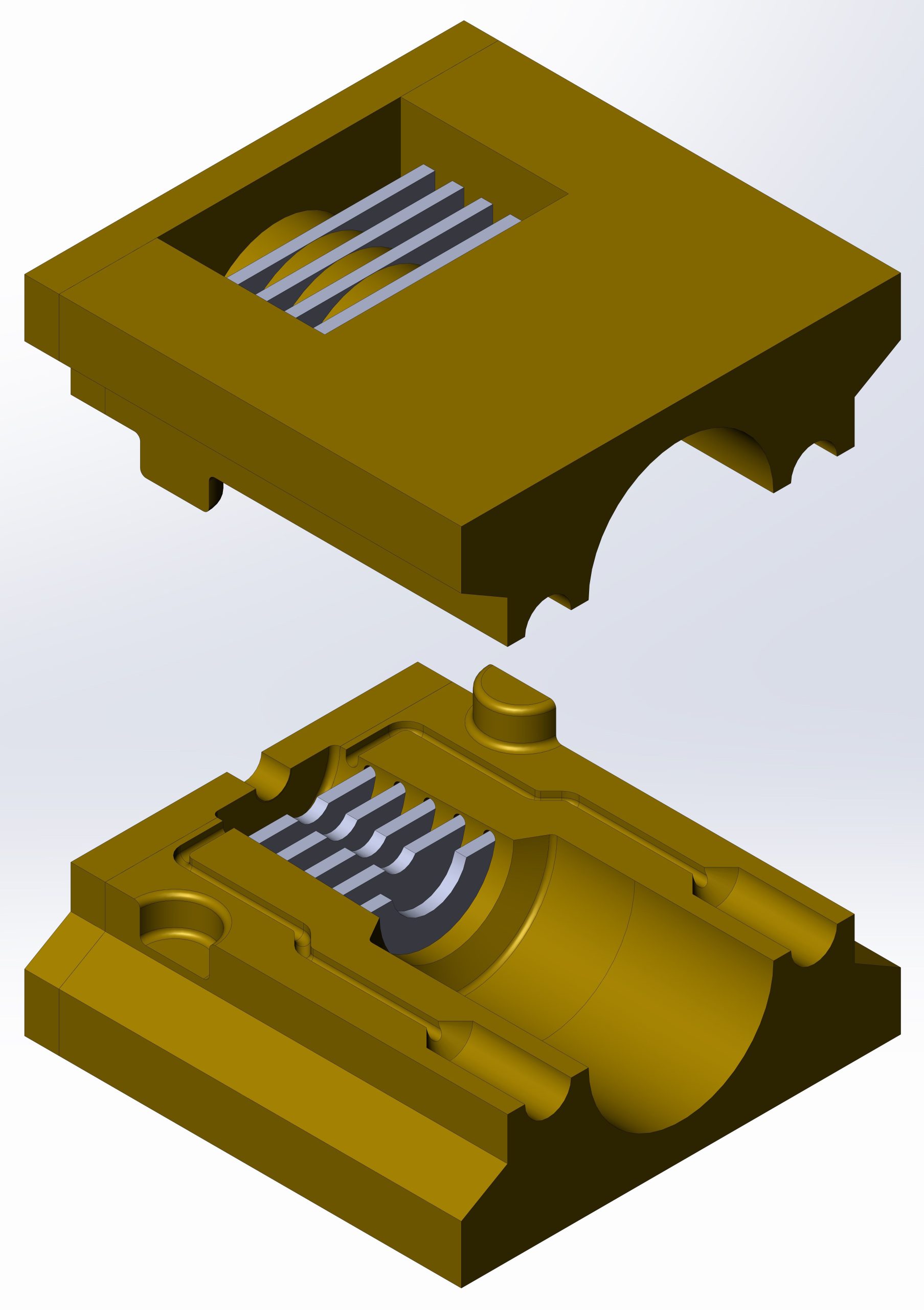
Форма для литья хвостовика на кабель двухкомпонентным полиуретаном.

Форма выточена из бруска бронзы с помощью 3-координатного фрезерного станка с ЧПУ. Сложная форма хвостовой части была спроектирована в виде сборной конструкции состоящей из нескольких деталей простой формы. Детали соединены при сборке путем пайки.
